Doel
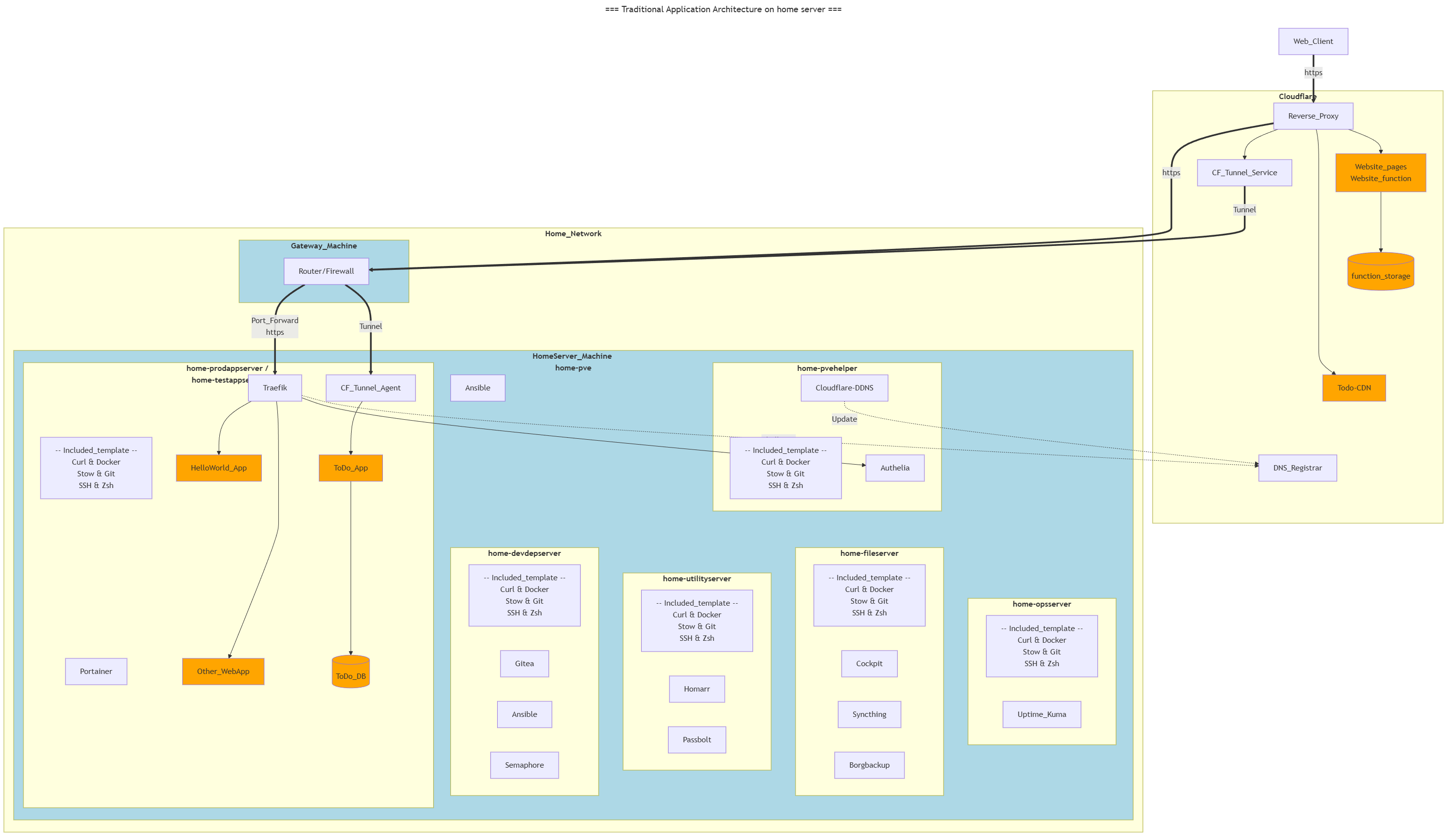
In vorige post implementeerde ik verschillende logische servers op mijn proxmox home-server machine:
“templ-ubuntu”, “home-devdepserver” en “home-utilityserver”.
Zie Architecture of my home server
.
Ik wil nu een eerste minimale demonstratie web-applicatie in Golang met een SQLite database ontwikkelen,
gebruikmakend van de centrale repository voor source code opslag.
De applicatie dient daarna als OCI container opgeleverd te worden en in de centrale registry voor binaries opgeslagen te worden.
Daarna dient een applicatie-execution server-omgeving op mijn home-server aangemaakt te worden.
De aangemaakte containerized applicatie en database dient op deze server-omgeving vervolgens gedeployed te worden.
Hiervoor zal ik “home-testappserver” en “home-prodappserver” als logische servers installeren.
Als laatste wil ik deze gedeployde web-applicatie publiek toegankelijk maken via tunneling.
De applicatie moet kunnen opgeroepen worden via een link in de “Demo” pagina van mijn website op Cloudflare.
In deze post wil ik hiervoor mijn “virtueel datacenter” vervolledigen met communicatie middleware.
Het opruimen van bestaande “home-pve” en “home-backupserver” zal later volgen.
Na deze post krijgen we dan volgende situatie:
Met dit project werk ik de realisatie van al mijn ideeën voor de publieke website en een klein virtueel datacenter volledig af.
In volgend project wil ik starten met de verdere uitwerking van mijn ideeën over een moderne software-fabriek:
applicatie development tools, testing, security, CI/CD, OCI & Kubernetes en app/infra-monitoring.
Resultaat
1 - Aankoop en installatie van laptop
Ik kocht mijn eerste laptop en installeerde er Linux Mint als OS op.
Ik koos voor een gereviseerde business laptop, die geschikt is voor web development, aan een budget prijs.
Zie Architecture of my laptop
.
Deze Linux Laptop gebruikte ik om alle nieuwe software uit te testen en aan te leren.
In de toekomst ga ik volledig overstappen van Windows desktops naar enkel Linux desktops.
2 - Ontwikkeling van minimale demo web-applicatie in Go
3 - Maak zelf gehoste web-applicatie publiek toegankelijk
4 - Voorzie infrastructuur om andere zelf gehoste web-applicaties publiek toegankelijk te maken
5 - Installeer SSO en voeg toegangsbeveilging toe aan applicatie
